ESP DSC Alarm · Smarthome interface
- Host: DSC PC585 alarm system
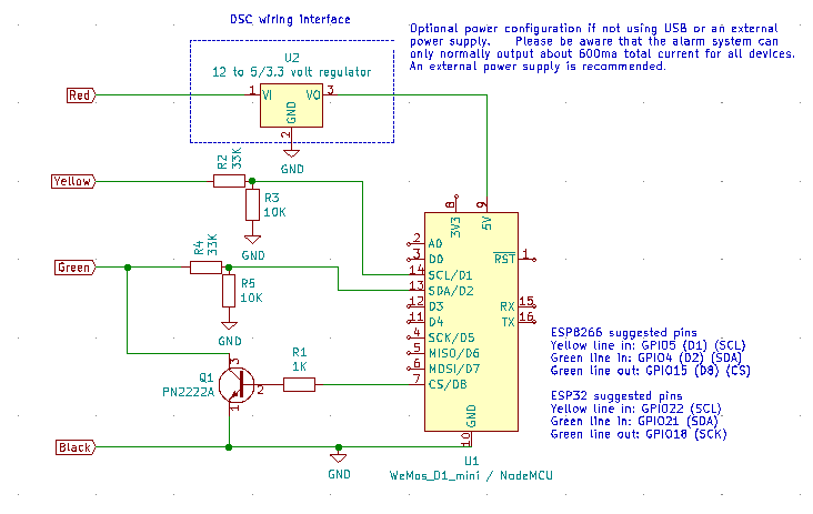
- Hardware: Wemos D1 Mini ESP8266
- Wiring: esphome-dsckeybus by Dilbert66
- Programming: ESPHome over custom component via include esphome-dsckeybus
- Note: Custom 3D printed project box – pictures show test state.
- Note: Hate the hacky wiring in the alarm box, yet lacking the knowledge I will leave it as is for now.
